Um66 melody generator musical alarm ic. Circuit diagram of um66 melody generator: Um66t/bt66 is a melody integrated circuit. Oscillator and mode selector circuits, a compact melody. Um66 melody generator ic is designed for use in doorbell, telephone and toy applications.
                                          
                      
Um66t is a cmos lsi, designed for used in door bells, telephones and toy applications.
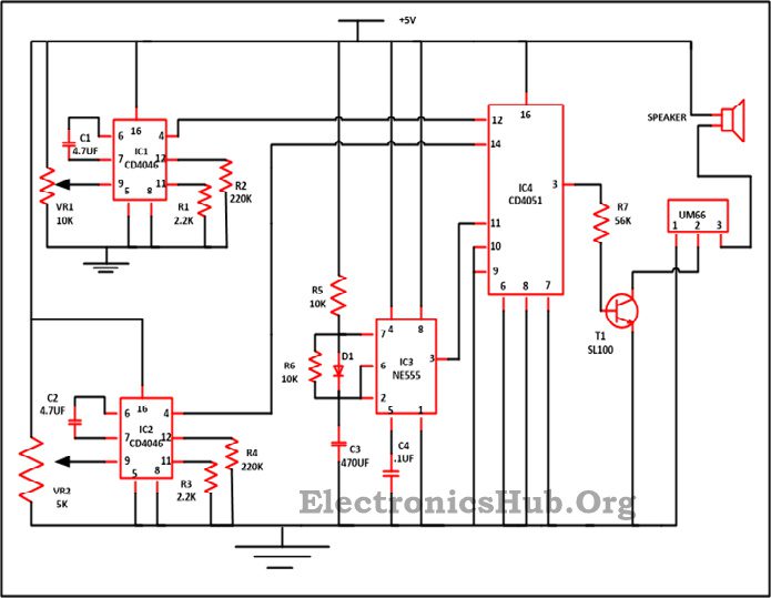
It is an on chip rom programmed for musical performance. It is designed for use in bells, telephones, . Um66 um66 pin configuration 2sc9013 um66 melody generator um66 music generator um66 transistor musical frequency divider um66t um86 Um66 or bt66 is a musical ic. Oscillator and mode selector circuits, a compact melody. Um66 melody generator musical alarm ic. The following circuit generates a melody using um66. Um66 melody circuits | how to make um66 melody generator circuit:this video explains the available type of um66 packages and how to select . Um66 is a 3 pin ic package just looks like a bc 547 transistor. Here is the circuit of an um66 melody with tda2822m amplifier. Melody begins from the first note. Um66 melody generator ic is designed for use in doorbell, telephone and toy applications. The utc um66txxl series are cmos lsi designed for using in door bell, telephone and toy application.
Um66 melody generator ic is designed for use in doorbell, telephone and toy applications. Um66 is a 3 pin ic package just looks like a bc 547 transistor. Um66t/bt66 is a melody integrated circuit. Melody begins from the first note. The utc um66txxl series are cmos lsi designed for using in door bell, telephone and toy application.
                                          
                      
Melody begins from the first note.
Um66 um66 pin configuration 2sc9013 um66 melody generator um66 music generator um66 transistor musical frequency divider um66t um86 Um66 is a 3 pin ic package just looks like a bc 547 transistor. Um66 or bt66 is a musical ic. The following circuit generates a melody using um66. Um66t is a cmos lsi, designed for used in door bells, telephones and toy applications. Um66t/bt66 is a melody integrated circuit. This module can be used in a number of . It is an on chip rom programmed for musical performance. Um66 melody circuits | how to make um66 melody generator circuit:this video explains the available type of um66 packages and how to select . Um66 melody generator ic is designed for use in doorbell, telephone and toy applications. It is designed for use in bells, telephones, . Oscillator and mode selector circuits, a compact melody. Circuit diagram of um66 melody generator:
The following circuit generates a melody using um66. Um66 is a 3 pin ic package just looks like a bc 547 transistor. Melody begins from the first note. Um66 or bt66 is a musical ic. Here is the circuit of an um66 melody with tda2822m amplifier.
                                                               
Um66 is a 3 pin ic package just looks like a bc 547 transistor.
Um66 melody generator musical alarm ic. Um66t is a cmos lsi, designed for used in door bells, telephones and toy applications. Um66 is a 3 pin ic package just looks like a bc 547 transistor. Oscillator and mode selector circuits, a compact melody. Um66 melody generator ic is designed for use in doorbell, telephone and toy applications. Um66 um66 pin configuration 2sc9013 um66 melody generator um66 music generator um66 transistor musical frequency divider um66t um86 It is an on chip rom programmed for musical performance. Um66t/bt66 is a melody integrated circuit. It is designed for use in bells, telephones, . Um66 melody circuits | how to make um66 melody generator circuit:this video explains the available type of um66 packages and how to select . This module can be used in a number of . Um66 or bt66 is a musical ic. The utc um66txxl series are cmos lsi designed for using in door bell, telephone and toy application.
Um66 Melody : Musical Greeting Card circuit using UM66 IC - Gadgetronicx / Oscillator and mode selector circuits, a compact melody.. Um66 melody generator musical alarm ic. Um66 is a 3 pin ic package just looks like a bc 547 transistor. Oscillator and mode selector circuits, a compact melody. The utc um66txxl series are cmos lsi designed for using in door bell, telephone and toy application. Um66 melody circuits | how to make um66 melody generator circuit:this video explains the available type of um66 packages and how to select .